You are here
- 27.08.2020 | 19,461 lượt xem | Võ Hoàng Nhân
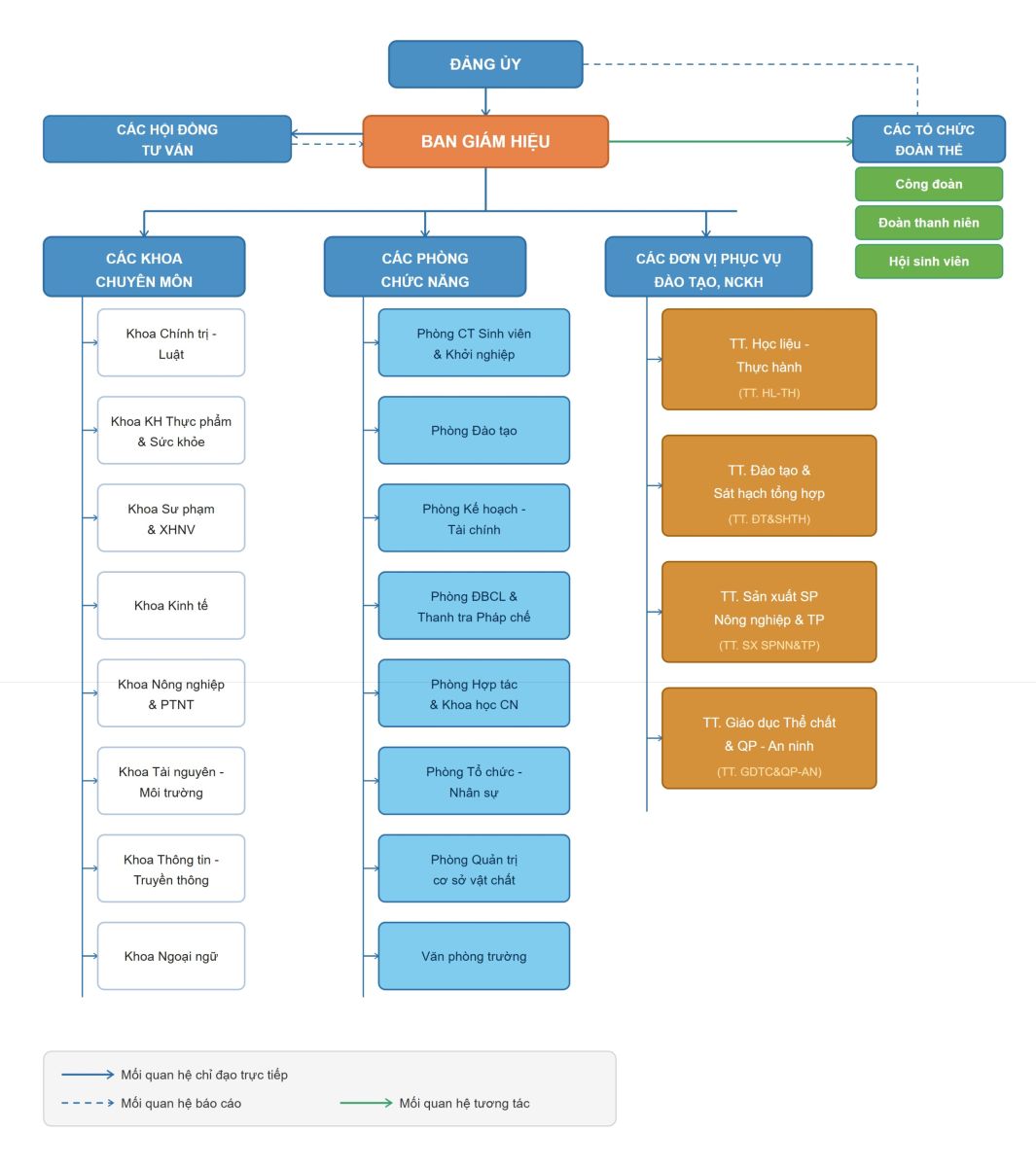
Sơ đồ bộ máy tổ chức
Cập nhật ngày 25/3/2026

Cập nhật ngày 29/02/2024
.jpg)
Cập nhật ngày 10/3/2021
.png)
Sơ đồ cơ cấu tổ chức năm 2020

Sơ đồ cơ cấu tổ chức năm 2019

Sơ đồ cơ cấu tổ chức năm 2018
(1).jpg)
Sơ đồ cơ cấu tổ chức năm 2017
.jpg)
Sơ đồ cơ cấu tổ chức năm 2016
.jpg)
Sơ đồ cơ cấu tổ chức năm 2015
.jpg)



